Algorytmika to nauka o tworzeniu algorytmów, czyli sekwencji kroków, które pozwalają rozwiązać określone problemy lub wykonać konkretne zadania. Jednym z narzędzi używanych do projektowania algorytmów są schematy blokowe, które pozwalają wizualnie reprezentować i analizować sekwencje kroków. W tym artykule omówimy podstawy algorytmiki na przykładzie schematów blokowych.
Czym są schematy blokowe?
Schematy blokowe, znane także jako język programowania wizualnego, to graficzna forma reprezentacji algorytmów. Składają się one z różnych bloków reprezentujących różne operacje lub akcje, które można wykonać w algorytmie. Bloki te są łączone za pomocą strzałek, określając kolejność wykonywania operacji.
Podstawowe elementy schematów blokowych
- Bloczki Rozpoczęcia i Zakończenia: Algorytm rozpoczyna się od bloku rozpoczęcia (np. czerwony owal) i kończy na bloku zakończenia.
- Bloczki Działań: To bloki reprezentujące konkretne operacje, takie jak dodawanie, odejmowanie, mnożenie, dzielenie, itp. Każdy bloczek działań ma swoją ikonę lub etykietę, która opisuje operację.
- Bloczki Warunkowe: Bloki warunkowe (np. bloczek w kształcie rombu) pozwalają na podejmowanie decyzji w algorytmie w zależności od pewnych warunków. Na przykład, można użyć bloczka warunkowego do sprawdzenia, czy liczba jest większa niż 10.
- Bloczki Wejścia/Wyjścia: Bloczki wejścia służą do wprowadzania danych do algorytmu, podczas gdy bloczki wyjścia prezentują wynik działania algorytmu.
- Strzałki: Strzałki łączą bloczki i określają kolejność wykonywania operacji. Linie strzałek wskazują, że operacje są wykonywane od góry do dołu, od lewej do prawej lub zgodnie z innym schematem, zależnie od układu bloków.
Przykład algorytmu zapisanego w schemacie blokowym
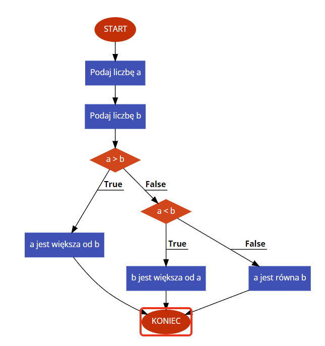
Poniżej znajduje się przykład prostego algorytmu znajdowania największej liczby spośród dwóch liczb zapisanego za pomocą schematu blokowego:

- Bloczek wejścia „START” inicjalizuje algorytm.
- Dwa bloczki wejścia pozwalają użytkownikowi wprowadzić dwie liczby.
- Bloczek warunkowy sprawdza, czy liczba a jest większa od liczby b.
- Jeśli tak, algorytm przechodzi do bloczka wyjścia „KONIEC” i wyświetla komunikat, że liczba a jest większa.
- Jeśli nie, algorytm przechodzi do kolejnego bloczka warunkowego i sprawdza czy liczba b jest większa od a.
- Jeśli tak, algorytm przechodzi do bloczka wyjścia „KONIEC” i wyświetla komunikat, że liczba b jest większa.
- W przeciwnym wypadku, algorytm przechodzi do bloczka wyjścia „KONIEC” i wyświetla komunikat, że liczby są równe.
Zalety korzystania ze schematów blokowych
- Wizualizacja algorytmów: schematy blokowe pozwalają wizualnie reprezentować algorytmy, co ułatwia ich zrozumienie, projektowanie i analizę.
- Praca zespołowa: Są doskonałym narzędziem do pracy w zespołach, ponieważ pozwalają na jasne przedstawienie struktury algorytmu.
- Nauka programowania: Dla początkujących programistów i dzieci, schematy blokowe są doskonałym narzędziem do nauki podstaw programowania bez konieczności nauki konkretnego języka programowania.
Podsumowanie
Schematy blokowe są użytecznym narzędziem w algorytmice, zarówno dla początkujących, jak i doświadczonych programistów. Pozwalają na wizualne projektowanie algorytmów, analizę ich działania i są doskonałym narzędziem do nauki programowania. Dzięki nim proces tworzenia i zrozumienia algorytmów staje się bardziej intuicyjny i przyjazny dla użytkownika.
Was this helpful?
0 / 0