Cel:
Stworzenie algorytmu, a następnie napisanie skryptu w języku Python, który uzupełni wcześniej stworzony program (Ćwiczenie nr 1).
Polecenie:
Uzupełnij program z Ćwiczenia nr 1 o kod sprawdzający poprawność adresu email poprzez wyszukanie znaku @.
Przykładowe działanie programu:

Przykładowe rozwiązanie:


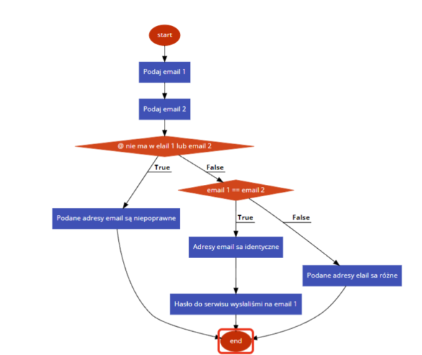
Przykładowy algorytm zapisany jako schemat blokowy:

Was this helpful?
0 / 0